DIY SOLAR BATTERY CHARGER

Imagine you are a gadget lover or hobbyist /tinkerer or RC enthusiast and you are going for a camping or outing .Your smart phone/MP3 player battery run out,you have taken a RC Quad Copter,but not able to fly for a long time. So you definitely need a good charger to charge the battery. Am I right ? But where can you get a power source at that location ? Do not worry,this instructable is solutions for all of your problems.
You can find all of my projects on : https://www.opengreenenergy.com/
Lithium Ion (Li Ion) and Lithium Polymer (LiPo) batteries are one type of rechargeable battery that provides high energy density and available in variety of shapes and sizes.Due to their light weight and compact size they are extensively used in various portable devices/gadgets like Smart Phone,Tablets,MP3,Radio-Controlled (RC) toys,Flash lights etc. I can assume in daily life we use at least one gadget/device which is powered by li ion /lipo battery.The main draw back of this type batteries are that they are highly sensitive and any mistakes in handling them may leads to explosion. LiPo batteries require special charging algorithm to charge it.Therefore, charging them correctly with a charger specifically designed for lithium chemistry is critical to both the life span of the battery pack, and of course your safety.
In this instructable I will show you how to make a cheap and powerful solar Li Ion/Lipo battery charger.
It can charge ICR ( LiCoO2 chemistry ) and IMR (LiMnO2 chemistry) battery type.
It supports variety of battery sizes ( 26650,25500,18650,18500,17670,17500 and many smaller sizes),only need a suitable battery holder according to the battery size.I made it for 18650 and Lipo battery.
Note : It can charge a single 3.7V Li Ion or LiPo cell.
Disclaimer: Please note that you are playing with Li Ion battery which contain highly reactive chemicals. I cannot be held responsible for any loss of property, damage, or loss of life if it comes to that. This tutorial was written for those who have knowledge on rechargeable lithium ion technology.Please do not attempt this if you are novice. Stay Safe
Step 1: PARTS REQUIRED :
PARTS:
1.TP4056 Module ( Amazon )
2.Solar Panel ( Amazon )
3. 10k Potentio Meter ( Amazon )
4.1.2k resistor
5.Volt-Amp Meter ( Amazon )
6.18650 Battery Holder ( Amazon )
7.USB boost Converter ( eBay )
8. DC Jacks male and female ( eBay and eBay )
9. Diode ( IN4007 )
10. Switch ( eBay )
11.Enclosure
12.Wires ( Amazon )
TOOLS :
1.Soldering Iron ( Amazon )
2.Wire Cutter/Stripper ( Amazon )
3.Hobby Knife/ Xacto Knife ( Amazon )
4.Glue Gun ( Amazon )
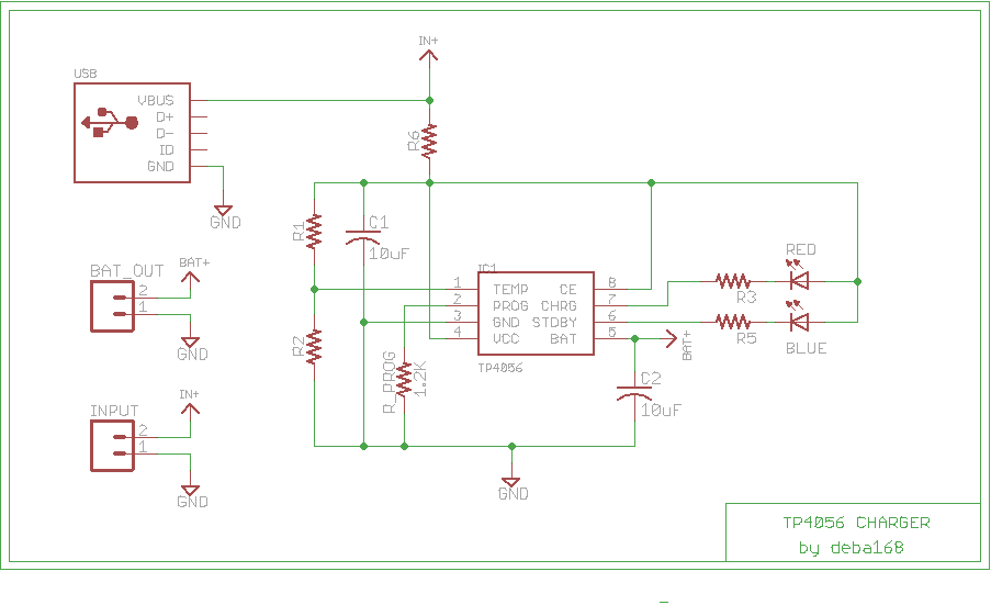
Step 2: Brief Description on TP3406
The charger is made by using a most popular IC TP4056.The TP4056 IC is a complete constant current/constant-voltage linear charger for single cell lithium-ion/Lithium Polymer (LiIon/LiPo) batteries. Its SOP-8 package and low external component count make the TP4056 ideally suited for portable applications.If you scare about the SMD soldering,don’t worry.We are so lucky that ready to use TP4056 modules are easily available on eBay with very low price.TP4056 can work within USB and wall adapter. Other features include current monitor,under voltage lockout, automatic recharge, and two status pin to indicate charge termination and the presence of an input voltage.
The key point is that you can change the charging current up to 1000mA. If you closely look in to the schematic a 1.2K resistor ( R_PROG) is hook up to pin -2 of the TP4056 IC.The Charging current can be varied by changing this resistance value.The default resistance used in the module is 1.2K which set the charging current to 1000mA.
Attachments
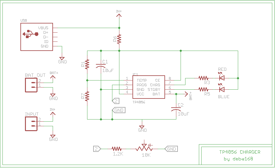
Step 3: Remove the Prog Resistor
First locate the position of the resistor Rprog (1K2).For easy identify, I have focused it in the picture shown above.
Then carefully remove it from the top of the PCB using a soldering iron.
Step 4: Solder the Potentiometer
Solder two small wires ( Red and Black wires in pics) from the solder pads of Rprog ( which is removed in the previous step).
Now we have to attach a variable resistor network to control the charging current.The variable resistor network is made by a 1.2K resistor and a 10K potentiometer.
Solder one leg of the 1.2K resistor to the middle pin of the potentiometer and other leg to the Red wire.Then solder the black wire to the another pin of the potentiometer.
Note : The two pin of the potentiometer is selected in such a way that clockwise rotation in knob decreases the resistance value.You can take a help of a multimeter to do this.
Now a variable resistor is connected in place of the original Rprog smd resistor.
Step 5: Making the Circuit
Solder two wires to the input terminals of the Boost converter( Red to the IN+ and white to the IN-) .Red and black wires are preferable for easy polarity identification.But I used red and white wire as during making this project I didn’t have black wire in stock.
Join the red wires from volt-amp meter ( thick red ), battery holder and boost converter.
Join the black wire from volt-amp meter ( thick black) and white wire of boost converter.
Connect the volt-amp meter blue wire and battery holder black wire.
Now solder the red joints (node ) to the BAT+ and black joints ( node ) to the BAT – of the TP4056 charging board.
Note : Later I installed a switch to operate the Boost converter.Just cut the red wire of Boost Converter in the middle and solder the switch.
Step 6: Connect the DC Jack
The input power for TP4056 charging board can be provided directly to the mini USB port by a USB cable.
But we need to charge by a solar panel.So a DC jack is connected at in put.
First solder two wires ( red and white ) to the DC jack.Then solder the red wire to the IN+ and white wire to the IN- respectively.
Step 7: Solder the Power Wires of Volt Amp Meter to the Boost Converter
The power required for Volt-Amp meter is taken from the boost converter out put ( 5V)
At the back side of the boost converter you will see 4 soldering points of USB port.Out of four, we need only two ( 5V and Gnd ) .I marked 5V as + and Gnd as – .
Solder the Volt-Amp meter thin red wire to the plus (+) and thin black wire to the minus ( -).
Note : As per the seller instruction on TP4056, ampere meter can only be connected to 5v input end of the module. But I connected at the out put.I need some suggestion and feedback regarding the connection.
Step 8: Test the Circuit
After making the circuit we need to test it.
Insert a 18650 Li-Ion battery to the battery holder.Now you will see the battery voltage and charging current on meter display.Rotate the potentiometer knob slowly to adjust the charging current.
Now the circuit works perfectly,so we can move to make a suitable enclosure for this.
Step 9:
Measure all the components size by a vernier calliper.
Mark it on the enclosure.
Then cut out the marked portion by a hobby knife or a Dremel. Make holes by drill.
Step 10: Fix the Circuit in to the Enclosure
Insert all the components one by one to the suitable place.
Then apply hot glue around it.
To fix the boost converter I place small plastic below it.It gives more strength to it.
Step 11: Decorate the Enclosure
To look the Enclosure attractive I stick yellow coloured paper all around.
Cut the Paper strip according the size of the enclosure height.
Then cut out the rectangular portion according to the component outline size.I use my Exacto Knife to do this.
After that apply glue to the back side of the paper and stick to the enclosure carefully.
Finally I glue a rectangular strip of paper to the top of the enclosure.
The final outcome is really nice and I am really happy with this little budget.
Step 12: Make the Solar Panel Circuit
Connect the Male DC jack to the wires.The red wire is positive and black is negative.
Solder the diode (IN4007) positive to the solar panel positive terminal.Then solder the negative terminal of the diode to the red wire.
Solder the black wire to the negative terminal of the solar panel.
Step 13: Ready to Use !!!
After making the enclosure I test all the functionality.
First I check charging through solar panel and then through USB Cable.
Operate the Switch to check the out put.When the switch is ON,the boost converter blue light turn on.
To check the output voltage I plug in my Charger Doctor.It shows around 4.97V .
Move knob slowly to change the charging current.It is displayed in Volt-Amp meter.
Now plug in your gadget to the USB port (boost converter).I tested it by plug in my Nexus 7 tablet.
It can be used for various other purposes.When I go for outing I use my Xiaomi USB LED for lighting and USB fan for keep myself cool.
Hope my tutorial is helpful.If you like it,vote for me.
Subscribe for more DIY projects. Thank You.





















































